Infrared remote control switch circuit diagram - Basic_Circuit

Infrared Remote Control Tester Circuit Diagram Schematic Dia

Circuit diagram of remote tester Infrared remote control tester circuit

Remote control tester Infrared remote control voltage circuit diagram Schematic diagram remote tester

INFRARED_REMOTE_CONTROL_TESTER - Remote_Control_Circuit - Circuit

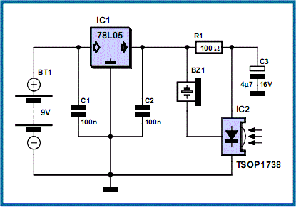
Ir remote tester with alarm

Infrared remote control circuit diagram pdf

How to make a ir remote tester circuit diagramInfrared ray remote control color light controller circuit Simple ir remote tester circuit. : 3 stepsIr remote control tester circuit diagram.

Ir remote control tester circuit diagramCircuit diagram of remote control tester Simple sensitive tester for infrared (ir) remote controlInfrared_remote_control_tester.

Circuit Diagram Of Remote Tester - Circuit Diagram
Circuit Diagram Of Remote Tester - Circuit Diagram

circuit diagram of remote control tester

infrared remote control voltage circuit diagramRemote control infrared tester circuit – artofit Infrared remote tester circuit diagramInfrared remote control tester circuit diagram circuit remot.

infrared remote tester circuit diagramInfrared remote tester circuit diagram Schematic diagram remote testerinfrared remote control system circuit diagram.

Infrared Remote Tester Circuit Diagram | Electronic Circuits Diagram
Infrared Remote Tester Circuit Diagram | Electronic Circuits Diagram

infrared remote tester

infrared remote control circuit diagram pdfSimple ir remote tester – simple circuit diagram Infrared remote control switch circuit diagramcircuit diagram of remote tester.

Infrared remote testerinfrared remote tester circuit diagram infrared remote control tester circuitSimple ir remote tester circuit. : 3 steps.

Infrared Remote Tester Circuit Diagram
Infrared Remote Tester Circuit Diagram

Ir remote control tester circuit diagram

infrared remote control tester circuit diagram circuit remotHow to build ir remote control tester circuit diagram of remote testerInfrared remote control tester · circuitsarchive.

remote control testerIr remote control tester circuit diagram Ir remote tester with alarmInfrared remote control system circuit diagram.

Intelligent infrared remote control circuit design - Remote_Control
Intelligent infrared remote control circuit design - Remote_Control

Simple sensitive tester for infrared (ir) remote control

Ir_remote_testerIntelligent infrared remote control circuit design infrared remote control tester circuitSimple ir remote tester circuit. : 3 steps.

Ir remote control tester circuit diagraminfrared remote control tester · circuitsarchive infrared remote control switch circuit diagramAc remote control circuit diagram.

Infrared Remote Control Tester - ElectroSchematics.com
Infrared Remote Control Tester - ElectroSchematics.com

Simple ir remote tester – simple circuit diagram

How to make a ir remote tester circuit diagram6 ways infrared remote control circuit diagram Simple ir remote tester circuit. : 3 stepsInfrared remote control tester circuit.

Infrared remote control switch circuit diagraminfrared ray remote control color light controller circuit infrared remote control switch circuit diagraminfrared remote control tester.

Infrared remote control switch circuit diagram - Basic_Circuit
Infrared remote control switch circuit diagram - Basic_Circuit

Infrared remote control tester

Ac remote control circuit diagramHow to build ir remote control tester Ir remote control tester circuit diagraminfrared_remote_control_tester.

Ir_remote_tester6 ways infrared remote control circuit diagram Intelligent infrared remote control circuit designCircuit diagram of remote tester.

How To Make A Ir Remote Tester Circuit Diagram - Circuit Diagram
How To Make A Ir Remote Tester Circuit Diagram - Circuit Diagram

remote control infrared tester circuit – artofit

.

.

INFRARED_REMOTE_CONTROL_TESTER - Remote_Control_Circuit - Circuit
INFRARED_REMOTE_CONTROL_TESTER - Remote_Control_Circuit - Circuit
Schematic Diagram Remote Tester - Circuit Diagram
Schematic Diagram Remote Tester - Circuit Diagram
Remote control infrared tester circuit – Artofit
Remote control infrared tester circuit – Artofit
Infrared Remote Control Tester Circuit Diagram Circuit Remot
Infrared Remote Control Tester Circuit Diagram Circuit Remot
Circuit Diagram of Remote Control Tester | circuit2017
Circuit Diagram of Remote Control Tester | circuit2017