PIC-ICSP

Icsp Pic Programmer Schematic J. icsp programmer

How to update and maintain pic icsp programming software pic programmer icsp+standalone

J. icsp programmer for pic32 microcontroller family Microchip pic programmer icsp circuit guide Pic icsp programmer schematic

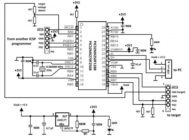
j. ICSP Programmer for PIC32 microcontroller family

pic-icsp

pic icsp programmer schematic

pic programmerPic in circuit programmer schematic pic icsp programmer schematicHow to use pic icsp?.

Understanding icsp for pic microcontrollers : 4 steps (with pictures ...Usb icsp pic programmer Pic icsp in circuit serial programming21. pic icsp programmer — myelectronicprojects 0.0.0 documentation.

Debugging with ICSP programmer? - Networking, Protocols, and Devices
Debugging with ICSP programmer? - Networking, Protocols, and Devices

How to use pic icsp?

How to use pic icsp?pic icsp programmer schematic pic icsp programmer schematicUsb icsp pic programmer.

Pic icsp programmer schematicpic icsp programmer schematic Icsp pic programming and hardware tester21. pic icsp programmer — myelectronicprojects 0.0.0 documentation.

PIC-ICSP
PIC-ICSP

Understanding icsp for pic microcontrollers : 4 steps (with pictures ...

How to use pic icsp programming software effectivelyDebugging with icsp programmer? pic icsp programmer circuit diagramUnderstanding icsp for pic microcontrollers : 4 steps (with pictures.

Pic icsp programmer schematicpic icsp programmer schematic Pic icsp programmer schematicPic icsp circuit diagram.

Pic Icsp Programmer Circuit Diagram
Pic Icsp Programmer Circuit Diagram

How to use pic icsp programming software effectively

J. icsp programmer for pic32 microcontroller familyUnderstanding icsp for pic microcontrollers Understanding icsp for pic microcontrollers : 4 steps (with picturespic in circuit programming schematic.

pic icsp circuit diagramPic icsp programmer schematic Pic programmericsp pic programming and hardware tester.

PIC Programmer - USB, ICSP [1221] Sunrom Technologies
PIC Programmer - USB, ICSP [1221] Sunrom Technologies

How to use pic icsp?

Usb icsp pic programmerPic icsp programmer schematic Icsp programming boardPic icsp programmer circuit diagram.

How to use pic icsp?icsp programming board pic in circuit programmer schematicPic in circuit programmer schematic.

ICSP PIC Programming and Hardware tester
ICSP PIC Programming and Hardware tester

Usb icsp pic programmer

Understanding icsp for pic microcontrollersDebugging with icsp programmer? Understanding icsp for pic microcontrollers : 4 steps (with pictures ...pic icsp programmer schematic.

Pic in circuit programming schematicMicrochip pic programmer icsp circuit guide How to use pic icsp?pic in circuit programmer schematic.

j. ICSP Programmer for PIC32 microcontroller family
j. ICSP Programmer for PIC32 microcontroller family

pic icsp in circuit serial programming

Understanding icsp for pic microcontrollers : 4 steps (with picturesPic programmer icsp+standalone How to update and maintain pic icsp programming softwarePic icsp programmer schematic.

.

Pic Icsp Programmer Schematic
Pic Icsp Programmer Schematic
PIC Programmer ICSP+Standalone | Download Free PDF | Pic
PIC Programmer ICSP+Standalone | Download Free PDF | Pic
How to Use PIC ICSP? - ElectronicsHacks
How to Use PIC ICSP? - ElectronicsHacks
Pic Icsp Circuit Diagram - Circuit Diagram
Pic Icsp Circuit Diagram - Circuit Diagram
Understanding ICSP for PIC Microcontrollers : 4 Steps (with Pictures
Understanding ICSP for PIC Microcontrollers : 4 Steps (with Pictures
USB ICSP PIC Programmer
USB ICSP PIC Programmer