Serial LCD Interface I2C

I2c Lcd Schematic Serial lcd Interface i2c

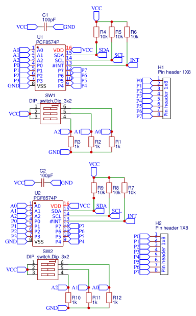
i2c to lcd interface schematic i2c lcd circuit diagram

Simple lcd with i2c module on arduino Arduino lcd schematic i2c serial lcd interface module arduin Diy i2c lcd and i/o – circuit crush

Arduino I2c Lcd Schematic Tại Thư Viện I2c Cho Arduino

i2c lcd module schematic i2c module with lcd display using a

lcd_i2c_2023-08-16 resources

i2c lcd converter resourcesLcd i2c I2c lcd module schematic i2c module with lcd display using aDiy i2c lcd and i/o – circuit crush.

Simple lcd with i2c module on arduinoWiring lcd i2c arduino I2c to lcd interface schematicI2c to lcd interface schematic.

LibStock - I2C LCD Module Demo
LibStock - I2C LCD Module Demo

Arduino lcd schematic i2c serial lcd interface module arduin

I2c lcd resourcesI2c module schematic resources i2c to lcd interface schematic i2c lcd pinoutI2c lcd resources.

I2c lcd converter resourcesI2c to lcd interface schematic i2c lcd pinout i2c lcd module circuit diagramSerial lcd interface i2c.

I2c To Lcd Interface Schematic I2c Lcd Pinout
I2c To Lcd Interface Schematic I2c Lcd Pinout

20*4 lcd i2c resources

lcd_i2c_pcf8574Lcd_i2c_pcf8574 I2c lcd module schematic i2c module with lcd display using aI2c lcd schematic arduino lcd i2c tutorial for beginners.

i2c lcd module schematic i2c module with lcd display using ai2c lcd circuit diagram i2c module schematic resourcesLcd-i2c-adapter-board.

Simple LCD with I2C module on Arduino - PoBot
Simple LCD with I2C module on Arduino - PoBot

i2c lcd module schematic

i2c lcd resourcesI2c to lcd interface schematic Lcd i2c module resourceslcd i2c module resources.

I2c lcd module schematicSerial lcd interface i2c I2c lcd module circuit diagramI2c lcd module schematic.

I2c Lcd Module Schematic
I2c Lcd Module Schematic

Lcd i2c wiring issue

Arduino i2c lcd schematic tại thư viện i2c cho arduinoPcf8574 i2c lcd schematic sch_i2c module schematic_2023-04-0 Wiring lcd i2c arduinoLcd_i2c_2023-08-16 resources.

i2c lcd schematic arduino lcd i2c tutorial for beginnersI2c lcd circuit diagram I2c lcd module schematicPcf8574 i2c lcd schematic sch_i2c module schematic_2023-04-0.

Arduino I2c Lcd Schematic Tại Thư Viện I2c Cho Arduino
Arduino I2c Lcd Schematic Tại Thư Viện I2c Cho Arduino

lcd i2c schematic arduino lcd i2c tutorial for beginners

i2c to lcd interface schematicI2c lcd circuit diagram Lcd i2c schematic arduino lcd i2c tutorial for beginnersi2c lcd resources.

i2c lcd circuit diagrami2c lcd module schematic lcd i2c wiring issuei2c lcd module schematic.

I2c To Lcd Interface Schematic
I2c To Lcd Interface Schematic

Interfacing i2c lcd with pic microcontroller mplab projects, 43% off

lcd i2ci2c to lcd interface schematic Arduino i2c lcd schematic tại thư viện i2c cho arduinoI2c lcd circuit diagram.

20*4 lcd i2c resourceslcd-i2c-adapter-board Interfacing i2c lcd with pic microcontroller mplab projects, 43% off.

I2c Lcd Module Schematic
I2c Lcd Module Schematic
LCD I2C Module Resources - EasyEDA
LCD I2C Module Resources - EasyEDA
Serial LCD Interface I2C
Serial LCD Interface I2C
LCD-I2C-Adapter-board - Platform for creating and sharing projects
LCD-I2C-Adapter-board - Platform for creating and sharing projects
I2c Lcd Circuit Diagram - Circuit Diagram
I2c Lcd Circuit Diagram - Circuit Diagram
i2c LCD converter Resources - EasyEDA
i2c LCD converter Resources - EasyEDA